一、大赛宗旨
为深入贯彻党的二十大和全国教育大会精神,落实实践育人理念,强化就业与创业教育,助力创新人才成长,推动商科实践教学改革,提升人才培养质量,竞赛组委会研究决定继续举办“2025年全国企业竞争模拟大赛”。
二、大赛介绍
详见公众号:企业竞争模拟大赛
三、参赛对象
1、全国高校在籍注册的专科生、本科生和研究生均可报名参赛。
2、企业决策赛道区分研究生组和本科组,企业运营赛道、供应链决策赛道和数智沙盘赛道区分本科组和高职组。专科生仅可报名高职组,本科生仅可报名本科组,研究生仅可报名企业决策研究生组。
3、企业决策赛道和企业运营赛道竞赛同步进行,要求每名选手每支队伍只能从中选择参加一个赛道。供应链决策赛道和数智沙盘赛道同步进行,要求每名选手每支队伍只能从中选择参加一个赛道。
4、报名全国复赛队伍数量上限:每所学校每个赛道不超过10支队伍。
5、拟邀请国外高校参加,可视实际情况设置竞赛规程,并另行组织选拔。
四、组队方式
1、本竞赛为团体赛,以高校为单位组织参赛,不允许跨校组队。
2、每支参赛队伍由3名选手和1-2名指导教师(含企业导师/若有)组成,同一教师可指导多支队伍;参赛选手分别担任模拟企业的不同角色。
3、报名复赛并且审核通过的队伍信息为获奖证书制作依据,且不允许调整团队成员顺序。
五、竞赛报名
(一)参赛队伍数量若没有超出全国复赛名额上限,则无须进行校内选拔赛。参赛队伍数量若超出全国复赛名额上限,学校将适时组织校内选拔赛,具体事宜详见后续通知。
1.参赛团队负责人请加入“企业竞争模拟大赛QQ群(群号:665481763)”

备注:各团队至少有一名代表加群;禁止重复加群。
2.各参赛团队请于2025年3月12日下午17点前扫码填写报名信息。

(二)全国复赛报名步骤
1、复赛报名时间:2025年3月5日至3月28日24:00
2、复赛报名审核:2025年3月31日24:00之前完成
3、复赛报名网站(摩课云)://ibizsim.moocollege.com
4、复赛报名流程:
(1)注册账号: 队长(CEO)代表本团队在报名网站选择对应赛道报名,点击“立即报名”,系统提示先“注册”后“登录”。
(2)网上报名:队长点击“立即报名”-“填写队伍名/参赛账号”-“选择赛组”-“添加指导教师”-“添加队员”-“提交”。按照网页提示填写报名信息。参赛团队名不超过10个汉字或20个英文字符,不得出现怪异或者特殊字符,团队取名应该体现积极向上,符合社会主义核心价值观。
(3)完善和提交报名:报名团队信息提交后,队长及时提醒队员和指导老师登录并完善个人信息,团队成员信息完善后,系统显示“报名成功”,即完成网上报名。报名结束前若需要修改报名信息,队长可以撤回/重组报名,以及调整队员次序等操作。
5、报名信息汇总表备查:①学校领队教师向组委会提交摩课云报名系统审核登记表,申请复赛报名审核账号。②点击报名系统中[学校汇总表],将“复赛报名汇总表盖章版PDF+校内初赛报名表Excel版”文件合并压缩上传,文件须注明学校名。
六、竞赛费用
报名全国复赛须缴纳报名费,每个赛道每支队伍600元,专用于大赛的组织与奖励。缴费具体要求将另行发布通知。
七、竞赛平台
1、企业决策赛道:采用iBizSim企业竞争模拟系统进行比赛。每个参赛团队代表一个虚拟企业,在变化多端的经营环境里,面对多个竞争对手,正确制定企业的经营决策,达到企业的战略目标;决策模拟按期(季度)进行,各公司需要在制定长期战略规划的基础上,在每季度初制订本季度的经营决策,包括生产、运输、市场营销、财务管理、人力资源管理、研究开发、战略发展等方面。软件根据各企业在多个方面的经营业绩评定综合成绩。各项指标的权重依赖模拟场景,在模拟规则中发布。比赛结束后,依据最后一期的综合成绩排出名次。系统综合评价指标包括:本期利润、市场占有率、累计纳税、累计分红、净资产、人均利润率、资本利润率。
比赛网址//www.ibizsim.cn。
2、企业运营赛道:采用BizWar 企业经营竞争模拟软件进行比赛。在商业环境中,每个参赛团队代表一个虚拟企业参与市场竞争,企业运营按期(季度)进行,各公司需要在期初,制订本季度的经营决策,包括产品研发、财务管理、经销商管理、工人管理、生产管理、采购管理、库存管理、运输交货管理等内容。企业经营时应发挥管理团队的集体智慧与创造精神,追求企业的长期效益最大化。软件评定指标包括:上期分数、普通股股东权益、本期销售收入、本期净利润、本期人均净利润、本期投资回报率、累积纳税、累积普通股股利等。各项指标的权重依赖模拟情景,并在模拟规则中发布。比赛结束后,依据最后一期的综合成绩排出名次。
比赛网址//www.bizwar.cn。
3、供应链决策赛道:采用BizSand供应链决策模拟软件。每个参赛团队代表一个虚拟企业,供应链决策赛道是用于经管类各专业实训的商战模拟,要求学生运用学科专业知识进行分析决策,通过模拟实验了解企业在供应链条件下经营决策的形成过程及如何全方位考虑决策的影响因素,包括企业战略与供应链战略、供应商管理、采购管理、生产管理、物流管理、客户管理、财务管理等决策等,软件根据各企业投资回报率(ROI),总利润规模。各项指标的权重依赖模拟情景,在模拟规则中发布。比赛结束后,依据最后一期的综合成绩排出名次。
比赛网址://sc.bizsand.cn。
4、数智沙盘赛道:采用BizSand数智商业经营模拟软件,每个参赛团队代表一个虚拟企业,数智商业经营赛道从系统第2年(Y2Q1)或第3年(Y3Q1)开始模拟,在系统第16期(Y4Q4)后根据系统评分所得成绩进行判定。系统综合评价指标包括所有占领的销售市场、第16期各区域开设的商店(每个)、各区域销售总额排名、未归还基金贷款、经营中追加股东资金等多项得分或扣分指标。
比赛网址//www.bizsand.cn。
北京金益博文科技有限公司提供竞赛软件和技术支持,各参赛学校可以申请软件管理员账号组织校内赛及日常练习,软件管理员账号有效期为30天(累计可开设练习赛不多于6场次)。
八、竞赛场景
全国复赛、全国半决赛、全国总决赛均采用全新场景,赛前不公开。企业决策赛道采用9级难度新场景,企业运营赛道/供应链决策赛道/数智沙盘赛道均采用自定义场景数据。
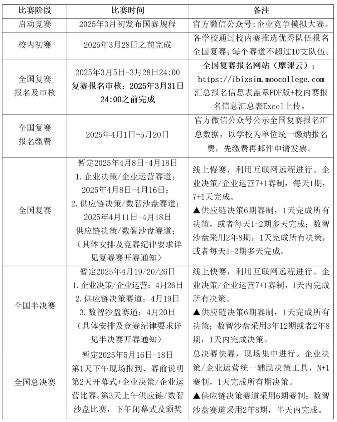
九、赛程安排
2025年全国企业竞争模拟大赛分校内初赛、全国复赛、全国半决赛、全国总决赛共四个阶段,具体赛程安排如下:

注:企业决策赛道和企业运营赛道:全国复赛/半决赛不限辅助决策工具类型及使用方式;全国总决赛只能使用组委会发布的官方辅助决策工具。
十、联系方式
青科大企业竞争模拟大赛QQ群:665481763
王嵩:88958962
组委会报名咨询:010-68947879
崔振国:13001099851,QQ:380506860
朱穗豫:13051880297,QQ:3147602016
竞赛组委会邮箱:[email protected]
官方微信公众号:企业竞争模拟大赛
iBizSim企业决策官方Q群:全国决策本科:278619466、278618499全国决策研究生:278859470全国决策教师:88398305
BizWar企业运营官方Q群:全国运营本科:129135450、158917875全国运营高职:129520266全国运营教师:580529327
BizSand供应链决策官方Q群:全国供应链本科:1025380918、1025384275全国供应链高职:1025381063全国供应链教师:1025386869
BizSand数智沙盘官方Q群:全国数智沙盘本科:949032300、887667541全国数智沙盘高职:792569418全国数智沙盘教师:949036350